PD3.0,PD2.0快充方案,PD快充协议ic芯片-FP6606系列
- 2018-10-10 10:00:00
- 百盛电子 原创
- 50907
产品信息:
FP6606AC
(A+C双口)
QFN20
SSOP20
FP6606CM
多口
QFN16
QFN24
QC3.0快充协议IC
封装
输出电压档
支持协议
注
FP6601Q
SOT23-6
3.6V~12V /
5V, 9V, 12V
QC3.0, QC2.0 , FCP , AFC ,
BC1.2,Apple 2.4A, Apple 2A
FP6600Q
SOP8
3.6V~120
/
5V, 9V, 12
V
,20V
QC3.0, QC2.0 , FCP , AFC ,
BC1.2,Apple 2.4A, Apple 2A
FP6601AM
多口快充
SSOP10
SSOP16
3.6V~12V /
5V, 9V, 12V
QC3.0, QC2.0 , FCP , AFC ,
BC1.2,Apple 2.4A, Apple 2A
PD快充协议
芯片
封装
输出电压档
支持协议
注
3.6V~12V /
5V, 9V, 12V,15V
PD3.0,PD2.0, QC3.0, QC2.0, FCP,AFC, BC1.2,Apple 2.4A/2A
FP6606C
SOP8
3.6V~12V /
5V, 9V, 12V
PD3.0,PD2.0, QC3.0, QC2.0, FCP,AFC, BC1.2,Apple 2.4A/2A
SSOP16
3.6V~12V /
5V, 9V, 12V
,15V
PD3.0,PD2.0, QC3.0, QC2.0, FCP,AFC, BC1.2,Apple 2.4A/2A
FP6606
3.3V~20V
PD3.0等全兼容(外挂MCU)
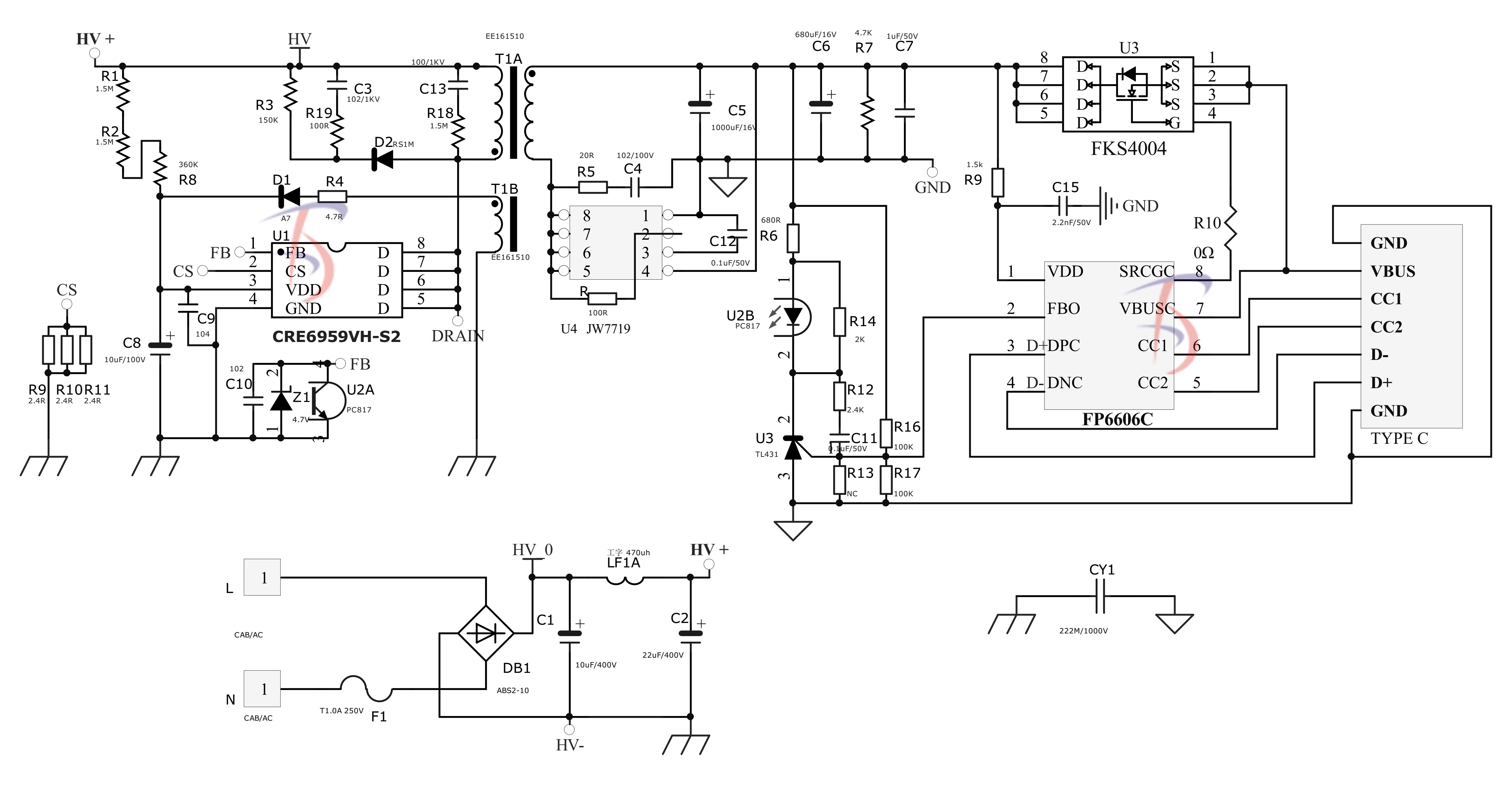
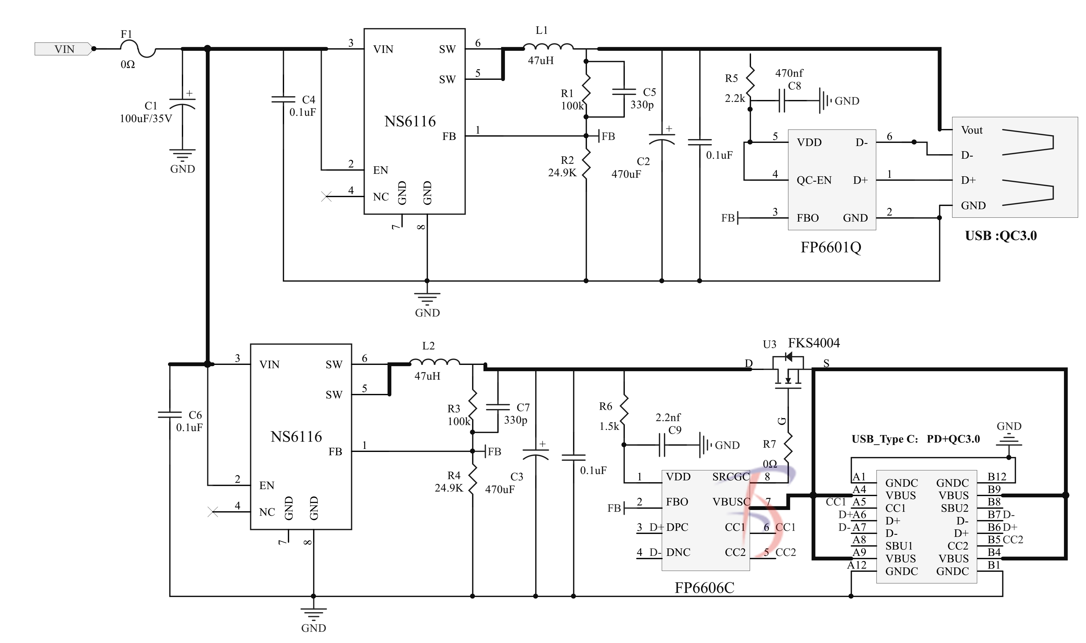
①DC-DC:双口独立18W快充(PD+QC)车载充电器方案
1. 概述:
输入电压:8V-30V
USB C输出:5V3A,9V2A,12V1.5A(18W)
协议芯片:FP6606C 天德钰(PD3.0协议+FP6601Q二合一芯片)
USB A输出:5V3A,9V2A,12V1.5A(18W)
协议芯片:FP6601Q
电路保护: 过压保护,短路保护,过温保护,线补偿功能。
2. 原理图:
3.电路板:
4,BOM表:
5,效率测量:
USB C口数据:(负载仪CC模式)
- 5V
| 输入电压 | 输入电流 |
|
输出电压 | 输出电流 | 效率 |
| 12.00V | 1.11A |
|
5.14V | 2.4A | 92.6% |
| 12.00V | 1.43A |
|
5.27V | 3.0A | 92.13% |
| 24.00V | 0.74A |
|
5.28V | 3.0A | 89.19% |
- 9V
| 输入电压 | 输入电流 |
|
输出电压 | 输出电流 | 效率 |
| 12.00V | 1.60A |
|
9.25V | 2.0A | 96.35% |
| 24.00V | 0.81A |
|
9.18V | 2.0A | 94.4% |
- 12V
| 输入电压 | 输入电流 |
|
输出电压 | 输出电流 | 效率 |
| 12.00V | 1.53A |
|
11.85V | 1.5A | 96.8% |
| 24.00V | 0.8A |
|
12.02V | 1.5A | 93.90% |
- 5V
| 输入电压 | 输入电流 |
|
输出电压 | 输出电流 | 效率 |
| 12.00V | 1.1A |
|
5.12V | 2.4A | 93.90% |
| 12.00V | 1.43A |
|
5.28V | 3.0A | 92.3% |
| 24.00V | 0.74A |
|
5.27V | 3.0A | 89.2% |
- 9V
| 输入电压 | 输入电流 |
|
输出电压 | 输出电流 | 效率 |
| 12.00V | 1.61A |
|
9.25V | 2.0A | 95.75% |
| 24.00V | 0.82A |
|
9.19V | 2.0A |
93.39% |
- 12V
②AC -DC:单口18W PD快充旅充充电器方案
1.交流输入
|
AC input voltage range |
90Vac ~ 264Vac |
|
AC input voltage rating |
100Vac ~ 240Vac |
|
Output Voltage |
5V , 9V , 12V |
|
Output Current |
3A , 2A , 1.5A |
|
Output Power |
18W |
协议芯片:FP6606C 天德钰 (PD3.0/2.0协议+FP6601Q二合一芯片 )
4.原理图:
5.电路板:
对象: iphone 8plus / iphone X / iPhone XR / iphone XS 。
测试结果: 均进入PD快充模式(如视频)
| 联系人: | 郑晓晓 |
|---|---|
| 电话: | 13534212799 |
| Email: | szparkson@126.com |
| QQ: | 3530216696 |
| 微信: | 13534212799 |
| 地址: | 深圳市福田区深南路赛格广场24楼2405A |






