30W,45W单口PD快充充电器方案,双口A+C快充充电器方案
- 2020-06-11 15:31:00
- admin 原创
- 6555
内容:
1, 单口30W的PD快充充电器方案(原理图,PCBA实物,BOM表)
2, 双口A+C的30W PD快充充电器方案( 原理图,PCBA实物,BOM表)
3,
PCB文件(注:最下方下载,压缩文件密码:BAISHENG)
单口30W的PD快充充电器
原理图:
PCBA实物:
BOM表:(未核算成本,需自行核算)
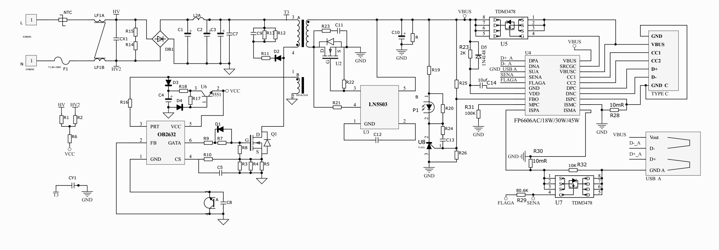
双口快充A+C 的30W快充充电器方案:
原理图:
PCBA板子实物:
BOM表格:
- 双口快充A+C方案.zip 4605 MD5
- 单C口快充方案.zip 4556 MD5
| 联系人: | 郑晓晓 |
|---|---|
| 电话: | 13534212799 |
| Email: | szparkson@126.com |
| QQ: | 3530216696 |
| 微信: | 13534212799 |
| 地址: | 深圳市福田区深南路赛格广场24楼2405A |








